Instalacja elektryczna kamper: kompletny poradnik 2025
Zapewnienie niezawodnej, bezpiecznej i efektywnej energii w drodze to fundament każdej udanej podróży kamperem. Czy jest coś bardziej frustrującego niż brak prądu, gdy zechcesz ugotować obiad, naładować telefon, czy po prostu zapalić światło? Dlatego tak kluczowa jest kompletna instalacja elektryczna do kampera. W skrócie, jest to zintegrowany system, który zapewnia zasilanie pojazdu, składający się z paneli solarnych, akumulatorów, przetwornic, ładowarek i odpowiedniego okablowania, zabezpieczeń i modułów, który jest dedykowany konkretnie dla mebla moduł serwisowy prawy.

- Wybór komponentów: panele solarne, akumulatory, przetwornice i ładowarki
- Podłączenie i zabezpieczenie obwodów 12V i 230V w kamperze
- Instalacja krok po kroku: od paneli do odbiorników
- Q&A - Kompletna instalacja elektryczna do kampera
Zestawy elektryczne do kamperów to przemyślane rozwiązania, które oferują spokój ducha, eliminując konieczność samodzielnego dobierania setek małych elementów i zapewniając kompatybilność. Możemy spojrzeć na dostępne na rynku gotowe konfiguracje jako na cenne wskazówki, co warto uwzględnić w swoim systemie.
| Komponent | Wielkość / Moc | Typ akumulatora (jeśli dotyczy) | Zastosowanie |
|---|---|---|---|
| Ładowarka sieciowa | 20A, 50A, 70A | Ładowanie akumulatorów z zewnątrz | |
| Przetwornica napięcia | 400W | Zasilanie gniazdek 230V | |
| Separator akumulatorów | VICTRON CYRIX 120A | Kwasowe, AGM, GEL | Łączenie akumulatorów hotelowych |
| Ładowarka DC-DC | VICTRON ORION 30A | PO4 | Zarządzanie akumulatorami LiFePO4 |
| Kable | Odpowiednie przekroje | Łączenie wszystkich komponentów | |
| Zabezpieczenia | Bezpieczniki, zalecane przez producenta | Ochrona obwodów |
Analizując te dane, staje się jasne, że w centrum udanego systemu elektrycznego w kamperze leży spójność i integracja. Widzimy tu wyraźne dążenie do harmonizacji poszczególnych komponentów, aby zapewnić optymalne zarządzanie energią. Przykładowo, kombinacja ładowarek o różnej mocy z przetwornicą to świadectwo elastyczności systemu, która pozwala na adaptację do różnych potrzeb użytkownika i warunków zasilania. Pamiętajmy, że te szczegóły, choć pozornie techniczne, przekładają się bezpośrednio na komfort i niezawodność, a co za tym idzie, na bezcenne doświadczenia w podróży.
Takie rozwiązania, bazujące na zintegrowanych systemach, to jak zręcznie zarządzana orkiestra, gdzie każdy instrument ma swoje miejsce i rolę. Dzięki temu nie musimy martwić się o to, czy przewody mają odpowiednią grubość, czy przetwornica poradzi sobie z lodówką, czy akumulatory będą prawidłowo ładowane – wszystko zostało już przemyślane i przetestowane. Oczywiście, zawsze warto zgłębić temat, ale takie zautomatyzowane i kompleksowe podejście znacząco ułatwia życie, zarówno na etapie montażu, jak i codziennego użytkowania kampera. To właśnie ta prostota użytkowania, połączona z zaawansowaną technologią, czyni te systemy tak atrakcyjnymi dla każdego, kto ceni sobie wolność podróżowania bez zmartwień o prąd.
Zobacz także: Instalacja elektryczna przyczepki: Montaż i schemat 2025
Wybór komponentów: panele solarne, akumulatory, przetwornice i ładowarki
Wybór odpowiednich komponentów to niczym casting do hollywoodzkiej produkcji – każda rola musi być obsadzona przez najlepszego aktora, aby film odniósł sukces. W przypadku instalacji elektrycznej w kamperze nie ma miejsca na kompromisy, bo stawka jest wysoka: Twój komfort i bezpieczeństwo w podróży. Zaczynając od źródła, czyli paneli solarnych, musimy pamiętać, że choć zestaw zazwyczaj nie zawiera regulatora ładowania, to same panele są fundamentem niezależności energetycznej.
Kiedy mówimy o panelach solarnych, to tak jak z zakupem mieszkania – liczy się nie tylko metraż, ale i ekspozycja na słońce. W kontekście kampera, ważne jest, aby panele były odpowiednio dobrane do zużycia energii i miejsca montażu. Zazwyczaj spotykamy się z panelami monokrystalicznymi, które oferują wysoką wydajność w stosunku do zajmowanej powierzchni. Dla przykładu, panel o mocy 100W potrzebuje około 0,65 m² powierzchni, natomiast panel 200W to już blisko 1,3 m². Zanim w ogóle pomyślimy o ich mocy, zastanówmy się, ile realnie miejsca mamy na dachu naszego kampera. Czy dach jest płaski, czy może posiada wentylatory, świetliki, anteny? To wszystko wpływa na ostateczny rozmiar i liczbę paneli, które możemy zainstalować. Dla średniego kampera często wystarcza jeden panel o mocy 200W, a dla bardziej wymagających podróżników zaleca się dwa panele po 180W-200W każdy, zapewniające łączną moc rzędu 360-400W. Pamiętajmy, że realne uzyski energetyczne zależą od pory roku, kąta nachylenia paneli oraz warunków atmosferycznych – nie spodziewajmy się zawsze deklarowanej mocy nominalnej.
Przechodząc do magazynowania energii, czyli akumulatorów, tutaj sytuacja staje się bardziej złożona, niczym wybór między psem a kotem – każdy ma swoje zalety i wady. Mamy do wyboru kilka technologii: kwasowo-ołowiowe (w tym AGM i GEL) oraz litowo-jonowe (LiFePO4). Akumulatory kwasowo-ołowiowe, takie jak AGM (Absorbent Glass Mat) czy GEL, to stare, dobre, sprawdzone rozwiązania. Są stosunkowo tanie, np. akumulator AGM o pojemności 100Ah kosztuje około 600-900 PLN, a GEL nieco więcej, w granicach 800-1200 PLN. Charakteryzują się większą tolerancją na trudne warunki, ale ich waga i ograniczona głębokość rozładowania (zaleca się nie rozładowywać ich poniżej 50%) sprawiają, że trzeba ich używać z głową. Na przykład, 100Ah akumulator AGM da nam realnie do wykorzystania około 50Ah energii. Do akumulatorów AGM i GEL często używamy separatora akumulatorów, jak VICTRON CYRIX 120A, który automatycznie łączy baterie rozruchową i hotelową, gdy napięcie jednej z nich osiągnie poziom naładowania.
Z drugiej strony, akumulatory LiFePO4 (litowo-żelazowo-fosforanowe) to Ferrari wśród akumulatorów. Są droższe, np. 100Ah akumulator LiFePO4 to wydatek rzędu 2500-4000 PLN, ale oferują znacznie wyższą gęstość energii, są lżejsze i można je rozładowywać niemal do zera (często do 90-100%). Oznacza to, że 100Ah LiFePO4 to praktycznie 100Ah użytecznej energii. Do tego, mają dłuższą żywotność (tysiące cykli ładowania/rozładowania) w porównaniu do kilkuset cykli dla AGM/GEL. Jeśli budżet na to pozwala, to inwestycja w LiFePO4 jest naprawdę przyszłościowa, zapewniając bezkompromisowy komfort energetyczny. W przypadku LiFePO4, do zarządzania ładowaniem z alternatora samochodowego, często wykorzystuje się dedykowane ładowarki DC-DC, takie jak VICTRON ORION 30A.
Kolejnym niezmiernie ważnym elementem są ładowarki i przetwornice, niczym serce i mózg całego systemu. Zestawy elektryczne często obejmują kombinację ładowarki sieciowej oraz przetwornicy napięcia. Ładowarka sieciowa jest kluczowa, gdy mamy dostęp do zewnętrznego zasilania 230V, na przykład na kempingu. Dostępne są w różnych mocach: 20A, 50A, 70A. Moc ładowarki determinuje szybkość ładowania akumulatorów – im większa moc, tym krócej trwa uzupełnianie energii. Dla akumulatora 100Ah, ładowarka 20A naładuje go w około 5 godzin (przy założeniu rozładowania do 50%), natomiast ładowarka 50A zrobi to w zaledwie 2 godziny. Wybór mocy powinien być podyktowany pojemnością akumulatorów i częstotliwością dostępu do zasilania zewnętrznego.
Przetwornica napięcia to z kolei nasz "tłumacz" z 12V (napięcie z akumulatora) na 230V (napięcie w domowych gniazdkach). Pozwala ona na zasilanie laptopów, ekspresów do kawy, suszarek do włosów i innych urządzeń AGD. W podanych danych, mowa jest o przetwornicach o mocy 400W. To moc wystarczająca do ładowania laptopów, telefonów, czy zasilania niewielkich urządzeń kuchennych (np. blender, czajnik podróżny o małej mocy). Jeśli planujemy korzystanie z urządzeń o wyższym poborze prądu, np. kuchenki indukcyjnej (ok. 1500-2000W) czy suszarki do włosów (ok. 1000-1800W), to przetwornica 400W będzie zdecydowanie niewystarczająca. Wówczas będziemy potrzebować przetwornicy o mocy przynajmniej 1500W-2000W, a nawet 3000W, co oczywiście wiąże się z większymi kosztami (od 1000 PLN za 1500W do 3000 PLN za 3000W) i większym zapotrzebowaniem na energię z akumulatora. Warto również zwrócić uwagę na typ przetwornicy – te z czystym sinusem są znacznie lepsze, szczególnie dla delikatnej elektroniki, ponieważ generują prąd zbliżony do tego z sieci domowej. Przetwornice z modyfikowanym sinusem są tańsze, ale mogą uszkodzić niektóre urządzenia.
Nie zapominajmy o kablach i zabezpieczeniach, które są niczym krwiobieg i układ nerwowy całej instalacji. Komponenty muszą być połączone ze sobą odpowiednimi przekrojami kabli, a te z kolei zabezpieczone bezpiecznikami. Dobór przekroju kabli to nie kwestia estetyki, ale bezpieczeństwa – zbyt cienkie kable mogą się przegrzać i spowodować pożar, natomiast zbyt grube to niepotrzebne obciążenie i koszt. Przykładowo, dla obwodu o prądzie 20A i długości 3 metrów, rekomendowany przekrój kabla 12V to 6mm², natomiast dla 50A będzie to już 16mm². Do każdego podłączenia powinno być zastosowane zabezpieczenie i zakończenie przewodu rekomendowane przez producenta komponentu. To właśnie takie dbanie o detale sprawia, że kompletna instalacja elektryczna do kampera działa bezawaryjnie i bezpiecznie.
Podłączenie i zabezpieczenie obwodów 12V i 230V w kamperze
Kiedy mówimy o podłączeniu i zabezpieczeniu obwodów 12V i 230V w kamperze, wyobraźmy sobie to jako dwie niezależne autostrady energetyczne biegnące przez nasz dom na kółkach, każda z własnymi zasadami ruchu i systemem bezpieczeństwa. Obwody 12V są jak lokalne drogi – proste, bezpośrednie i zasilające większość codziennych urządzeń niskiego poboru prądu. Z kolei obwody 230V to niczym autostrada szybkiego ruchu, zarezerwowana dla tych „prądowożernych” sprzętów, które kojarzymy z domem.
Zacznijmy od obwodów 12V, które stanowią trzon większości instalacji elektrycznych do kampera. Do nich podłączamy lodówkę (zazwyczaj kompresorową, choć starsze absorpcyjne również potrafią działać na 12V), oświetlenie LED, pompę wody, ładowarki USB, wentylatory czy panel sterujący. Ich zabezpieczenie jest absolutnie kluczowe. Wszystkie kable muszą być dobrane z uwzględnieniem obciążenia prądowego, które przez nie przepływa oraz ich długości. Jest to element, na którym nigdy nie należy oszczędzać, gdyż to właśnie przewody są często pierwszym ogniwem potencjalnych awarii. Przyjęta zasada mówi, że im większy prąd i dłuższy kabel, tym większy powinien być jego przekrój. Na przykład, dla oświetlenia LED, gdzie prąd nie przekracza kilku amperów, wystarczą przewody o przekroju 1,5 mm². Ale już dla lodówki kompresorowej (np. Dometic o mocy 50W, pobierająca około 4-5A) na dłuższym odcinku (powyżej 3 metrów) powinniśmy zastosować przewody o przekroju co najmniej 4mm², aby uniknąć nadmiernego spadku napięcia i niepotrzebnego obciążania instalacji. Jeśli lodówka pobiera 4A, to na przewodzie o długości 5m i przekroju 2.5mm² spadek napięcia może wynieść nawet 0.4V, co na instalacji 12V jest już zauważalne i obniża efektywność urządzenia.
Każdy obwód, a najlepiej każdy odbiornik, powinien być zabezpieczony osobnym bezpiecznikiem. Najczęściej stosuje się skrzynki rozdzielcze z bezpiecznikami samochodowymi typu ATO/ATC (płaskie) lub Maxi. W zależności od mocy odbiornika, dobieramy odpowiednią wartość bezpiecznika, zawsze nieco wyższą niż nominalny prąd pobierany przez urządzenie, ale niższą niż maksymalny prąd, który może przepłynąć przez kabel. Na przykład, dla lodówki pobierającej 4A, bezpiecznik 5A lub 7,5A będzie odpowiedni. Dla pompy wody, która pobiera np. 3A, wystarczy bezpiecznik 5A. Przeciążenie bezpiecznika (np. 30A dla kabla 2.5mm²) może spowodować jego nie zadziałanie, a w konsekwencji uszkodzenie przewodu. Musimy także pamiętać o zabezpieczeniach głównych, na przykład bezpieczniku umieszczonym bezpośrednio przy akumulatorze, który chroni całą instalację 12V przed zwarciem. Warto także użyć bezpiecznika o mocy 40A do 60A. Zakończenie przewodu musi być także wykonane zgodnie z rekomendacjami producenta danego komponentu, stosując odpowiednie końcówki zaciskane lub lutowane i izolowane termokurczliwą rurką.
Teraz przejdźmy do autostrady 230V. To tu dzieje się magia, kiedy podpinamy się do zewnętrznego źródła zasilania (słupka kempingowego) lub uruchamiamy przetwornicę. Możliwość podłączenia odbiorników prądu 230V, takich jak gniazdka, ładowarki do laptopów, czy nawet niewielkie urządzenia kuchenne, znacząco podnosi komfort podróżowania. Przetwornica napięcia 230V to nasz klucz do tej wolności, pozwalająca korzystać z akumulatora hotelowego, lub bezpośrednio z zewnętrznego zasilania. Pamiętajmy, że nawet jeśli posiadamy przetwornicę o dużej mocy, obciążenie całej instalacji 230V zależy od jej zabezpieczeń. Tutaj musimy zastosować standardowe domowe zabezpieczenia różnicowo-prądowe (RCD) i nadprądowe (MCB) oraz gniazdka z uziemieniem, niczym w naszym prawdziwym domu. RCD chroni nas przed porażeniem prądem, natomiast MCB przed przeciążeniem obwodu. Standardowe gniazdka w kamperze zabezpiecza się zazwyczaj bezpiecznikiem 10A, co pozwala na bezpieczne użytkowanie większości domowych sprzętów.
Kable w obwodach 230V muszą spełniać normy stosowane w budownictwie, czyli być odpowiednio izolowane i mieć prawidłowe przekroje. Zazwyczaj stosuje się przewody trójżyłowe (faza, zero, uziemienie) o przekroju 1,5 mm² dla oświetlenia i mniej obciążonych gniazdek, oraz 2,5 mm² dla gniazdek, do których podpinamy mocniejsze urządzenia, takie jak czajnik czy kuchenka. Trzeba zawsze pamiętać o uziemieniu, które jest absolutną podstawą bezpieczeństwa w instalacjach 230V w kamperze, chroniąc przed zwarciem i porażeniem. Punkty uziemienia w kamperze powinny być połączone z metalową konstrukcją pojazdu, tworząc jednolitą szynę uziemiającą. Całość musi być wykonana niezwykle precyzyjnie, bez luźnych połączeń i z odpowiednią izolacją, ponieważ w małym, wstrząsanym pojeździe, jakim jest kamper, ryzyko awarii elektrycznych jest znacznie wyższe niż w stałym domu.
Wszystkie komponenty w systemie elektrycznym, niezależnie czy to obwód 12V czy 230V, muszą być połączone ze sobą z precyzją chirurga, a ich zabezpieczenia muszą być rekomendowane przez producenta. Odpowiednie przekroje kabli i stosowanie bezpieczników o właściwej wartości to absolutna podstawa. Zatem, montując kompletną instalację elektryczną do kampera, musimy działać niczym zespół chirurgów – z dbałością o każdy szczegół, bo przecież od tego zależy nasze bezpieczeństwo i komfort.
Łączenie akumulatorów: zasada działania i automatyczne systemy
Łączenie akumulatorów w kamperze to jak organizacja idealnej drużyny sportowej – każdy zawodnik ma swoją rolę, ale kluczem do sukcesu jest płynna współpraca i automatyczne dostosowywanie się do zmieniających się warunków. W przypadku kampera mamy zazwyczaj dwa główne akumulatory: rozruchowy (samochodowy), który służy do uruchamiania silnika, oraz hotelowy (kamperowy), który zasila całą część mieszkalną pojazdu. Ich skuteczne, a co ważniejsze, bezpieczne połączenie jest fundamentem długiego i bezproblemowego działania instalacji elektrycznej w kamperze.
Zasada działania automatycznych systemów łączenia baterii akumulatorów jest prosta, a jednocześnie genialna w swojej prostocie. Wyobraź sobie, że masz dwie szklanki: jedną pełną (akumulator naładowany) i drugą prawie pustą (akumulator rozładowany). System ten, działając niczym sprytny inżynier, łączy je, gdy jedna z nich jest pełna, aby prąd mógł swobodnie przepływać i uzupełnić braki w drugiej. Gdy napięcie jednej z baterii osiągnie poziom naładowania (zazwyczaj powyżej 13V), system automatycznie je łączy równolegle. Dzięki temu, gdy silnik pracuje i ładuje akumulator rozruchowy, nadmiar energii jest przekierowywany do akumulatora hotelowego, zapewniając mu pełne naładowanie. W przeciwieństwie do tradycyjnego układu, gdzie ładowana była tylko bateria rozruchowa, dzięki temu systemowi obie baterie są zawsze w optymalnej kondycji.
Kiedy zaś napięcie spadnie poniżej poziomu rozładowania (np. 12,5V lub mniej, w zależności od technologii akumulatora), system zostanie automatycznie odłączony. To kluczowa funkcja ochronna, która zapobiega wzajemnemu rozładowywaniu się akumulatorów. Nie chcemy przecież, aby w trakcie postoju z włączoną lodówką nasz akumulator hotelowy rozładował się do tego stopnia, że nie będziemy mogli uruchomić silnika. Automatyczne systemy, takie jak Victron Cyrix 120A, działają właśnie w ten sposób, chroniąc oba akumulatory i wydłużając ich żywotność. Cyrix 120A to separator akumulatorów, który jest idealnym rozwiązaniem dla akumulatorów kwasowych, AGM i GEL, które często spotyka się w kamperach jako akumulatory hotelowe. Jego cena oscyluje w granicach 400-600 PLN. To niewielka inwestycja, biorąc pod uwagę spokój ducha, jaki oferuje.
W przypadku nowoczesnych akumulatorów litowo-jonowych (LiFePO4), sytuacja wygląda nieco inaczej, choć również z korzyścią dla automatyzacji. Akumulatory LiFePO4, ze względu na swoją specyficzną charakterystykę ładowania, wymagają dedykowanych rozwiązań, takich jak Victron Orion 30A. To nie jest zwykły separator, lecz zaawansowana ładowarka DC-DC, która konwertuje napięcie z alternatora (z akumulatora rozruchowego) na idealne parametry ładowania dla akumulatora LiFePO4. Zapewnia to nie tylko efektywne ładowanie, ale także chroni akumulator litowy przed zbyt wysokim napięciem czy prądem, co mogłoby skrócić jego żywotność. Victron Orion 30A (cena około 800-1200 PLN) potrafi dostarczyć prąd ładowania 30A, co dla akumulatora LiFePO4 o pojemności 100Ah pozwala na naładowanie go z silnika w około 3-4 godziny jazdy, jeśli jest rozładowany w 75%.
Kolejnym ważnym aspektem jest pojemność akumulatora hotelowego, która powinna być dobrana do Twoich potrzeb energetycznych. Zazwyczaj dla kampera, gdzie przebywają dwie osoby, a zużycie prądu to głównie oświetlenie LED, ładowanie telefonów, laptop, praca lodówki, rekomendowana pojemność akumulatora hotelowego wynosi od 100Ah do 200Ah. Jeśli planujemy intensywnie używać sprzętów o dużej mocy, jak suszarka czy ekspres do kawy, lub podróżować w regiony o słabym nasłonecznieniu (brak efektywnego ładowania z paneli solarnych), warto pomyśleć o większej pojemności lub alternatywnych źródłach ładowania. Pamiętajmy, że każda instalacja elektryczna, choć oparta na tych samych zasadach, powinna być zoptymalizowana pod indywidualne potrzeby. Niczym krawiec szyjący garnitur na miarę, tak samo powinniśmy podchodzić do projektowania kompletnej instalacji elektrycznej do kampera. Całkowita pewność i pełna kontrola nad energią w kamperze są warte każdego zainwestowanego centa. Dobór odpowiednich przewodów łączących akumulatory (często 25mm² lub 35mm²), a także bezpieczników (zazwyczaj 100A-200A) przy akumulatorach jest również kluczowy dla bezpieczeństwa i efektywności całego systemu.
Instalacja krok po kroku: od paneli do odbiorników
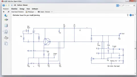
Zbudowanie kompletnej instalacji elektrycznej w kamperze to coś więcej niż tylko podłączenie kilku kabli; to precyzyjna orkiestracja każdego elementu, od źródła energii po odbiorniki, niczym składanie skomplikowanego, ale satysfakcjonującego modelu LEGO. Choć gotowe zestawy eliminują zgadywanie w kwestii doboru komponentów, sama instalacja wymaga metodycznego podejścia i dbałości o każdy szczegół. Przed przystąpieniem do pracy, należy sporządzić schemat połączeń, który uwzględnia wszystkie planowane urządzenia i przekroje kabli. Jest to niczym projekt architektoniczny domu – bez niego łatwo się zgubić w gąszczu przewodów.
Pierwszym etapem jest montaż paneli solarnych na dachu kampera. To nasza elektrownia słoneczna na kółkach. Wybierając miejsce montażu, upewnijmy się, że panele będą miały maksymalny dostęp do słońca przez większość dnia, bez zacienienia przez świetliki, wentylatory czy inne elementy dachu. Panele mocuje się na specjalnych uchwytach, zazwyczaj przyklejanych do dachu, lub przykręcanych do listew konstrukcyjnych, aby wytrzymały wibracje i obciążenia podczas jazdy. Należy pamiętać o hermetycznym przeprowadzeniu przewodów solarnych do wnętrza pojazdu, zazwyczaj poprzez specjalną, wodoszczelną przepustkę dachową. Cena panelu 200W to około 800-1200 PLN, a zestaw montażowy to kolejne 150-300 PLN. Przewody od paneli powinny być podłączone bezpośrednio do regulatora ładowania MPPT (jeśli nie jest częścią zintegrowanego systemu, co warto zawsze rozważyć), który optymalizuje proces ładowania akumulatorów.
Kolejnym kluczowym krokiem jest podłączenie akumulatora rozruchowego samochodu do akumulatora hotelowego za pomocą automatycznego systemu łączenia baterii, np. wspomnianego wcześniej Victron Cyrix lub ładowarki DC-DC Victron Orion. Przewody łączące te dwa akumulatory muszą być grube, o przekroju 25mm² lub nawet 35mm², ponieważ prąd przepływający między nimi, szczególnie podczas ładowania z alternatora, może być znaczny (kilkadziesiąt amperów). Obie linie muszą być zabezpieczone bezpiecznikami odpowiedniej wartości (np. 100A-200A), umieszczonymi jak najbliżej akumulatorów. Taka instalacja zapewni, że oba akumulatory będą zawsze odpowiednio naładowane, a Ty unikniesz nieprzyjemnej niespodzianki w postaci rozładowanej baterii rozruchowej po dłuższym postoju.
Następnie przechodzimy do instalacji "serca" systemu, czyli kombinacji ładowarki sieciowej i przetwornicy. Zazwyczaj urządzenia te są montowane w suchym i wentylowanym miejscu, niedaleko akumulatorów, w wydzielonym "moduł serwisowy prawy", o którym mowa w opisie zestawu. To ważne, aby kable łączące przetwornicę z akumulatorami były jak najkrótsze i o odpowiednio dużym przekroju, aby minimalizować straty napięcia. Pamiętajmy, że na każde 100W mocy pobieranej przez przetwornicę, z akumulatora 12V pobieranych jest około 10A, więc przetwornica 400W pobierze około 40A, a 1500W to już około 150A! Przy tak dużych prądach, każdy milimetr kwadratowy przekroju kabla ma znaczenie. Linie 230V z przetwornicy oraz z zewnętrznego zasilania muszą być połączone z rozdzielnią 230V, wyposażoną w zabezpieczenia różnicowoprądowe (RCD) i nadprądowe (MCB).
Po zainstalowaniu głównych komponentów, przystępujemy do podłączenia odbiorników prądu 12V i 230V. To moment, w którym kamper zaczyna naprawdę żyć. Rozpoczynamy od rozłożenia przewodów do każdego odbiornika, starannie je układając i zabezpieczając przed uszkodzeniami mechanicznymi. Dla obwodów 12V, stosujemy przewody o odpowiednich przekrojach, a każdy obwód zabezpieczamy osobnym bezpiecznikiem w skrzynce rozdzielczej. Lodówka, oświetlenie, pompa wody, gniazda USB – każdy element ma swój dedykowany bezpiecznik. Należy pamiętać o solidnym przymocowaniu przewodów, by nie przesuwały się podczas jazdy i nie ulegały przetarciom. Do standardowego kampera przewody do poszczególnych odbiorników to wydatek około 200-500 PLN.
Analogicznie postępujemy z obwodami 230V. Z rozdzielni 230V prowadzimy przewody do gniazdek w kamperze, pamiętając o prawidłowym podłączeniu fazy, zera i uziemienia. Gniazdka montujemy w miejscach łatwo dostępnych, ale z dala od wilgoci i źródeł ciepła. Długość instalacji i liczba gniazdek powinna być przemyślana z punktu widzenia przyszłego użytkowania. Zaleca się również zastosowanie oddzielnego gniazdka do ładowania akumulatorów z sieci, tak aby zawsze móc podłączyć ładowarkę niezależnie od innych obwodów. Ważne jest także przemyślenie całej instalacji elektrycznej do kampera już na etapie projektowania, by uniknąć poprawek. Należy pamiętać o dokładnym testowaniu każdego obwodu po jego podłączeniu. Używamy multimetru, aby sprawdzić ciągłość obwodów, poprawność napięcia i brak zwarć. Takie "pierwsze uruchomienie" powinno być przeprowadzone niezwykle starannie, by mieć pewność, że wszystko działa zgodnie z planem i nie stwarza zagrożenia.
Całość prac instalacyjnych powinna być przeprowadzana zgodnie z zasadami sztuki elektrycznej i z dbałością o detale. Odpowiednie izolowanie połączeń, prawidłowe zaciskanie końcówek, schludne ułożenie przewodów – to wszystko ma znaczenie. Można to porównać do szefa kuchni, który nie tylko przygotowuje pyszne danie, ale też dba o estetykę jego podania. Choć zestaw może być "kompletny", ostateczny sukces kompletnej instalacji elektrycznej w kamperze zależy od jakości montażu. Montaż całego zestawu to kwestia 2-4 dni pracy dla osoby z doświadczeniem, co może kosztować w serwisie od 1500 PLN do 3000 PLN. Jeśli jednak zdecydujemy się na samodzielny montaż, to czas wydłuży się, ale oszczędzimy na kosztach pracy. Pamiętajmy, że inwestycja w odpowiednie komponenty i precyzyjny montaż to inwestycja w komfort, bezpieczeństwo i niezawodność, która z pewnością zwróci się w trakcie niezapomnianych podróży.
Q&A - Kompletna instalacja elektryczna do kampera
P: Jakie są kluczowe komponenty kompletnego zestawu elektrycznego do kampera?
O: Kluczowe komponenty to panele solarne, akumulatory (rozruchowy i hotelowy), ładowarki (sieciowe i DC-DC, np. Victron Orion), przetwornica napięcia (do 230V), oraz wszelkie niezbędne okablowanie, bezpieczniki i moduły zabezpieczające, takie jak separatory akumulatorów (np. Victron Cyrix).
P: Czym różnią się akumulatory AGM/GEL od LiFePO4 w kontekście instalacji w kamperze?
O: Akumulatory AGM/GEL są tańsze, cięższe i zaleca się ich rozładowywanie do 50% pojemności, mają krótszą żywotność. Akumulatory LiFePO4 są droższe, lżejsze, można je rozładowywać niemal do 100% i charakteryzują się znacznie dłuższą żywotnością, ale wymagają dedykowanych ładowarek (np. DC-DC) i systemów zarządzania.
P: Jakie zabezpieczenia są niezbędne w obwodach 12V i 230V w kamperze?
O: W obwodach 12V niezbędne są bezpieczniki odpowiednio dobrane do obciążenia każdego odbiornika oraz bezpiecznik główny przy akumulatorze. W obwodach 230V konieczne są zabezpieczenia różnicowo-prądowe (RCD) oraz nadprądowe (MCB), a także uziemienie wszystkich gniazdek.
P: Czy mogę samodzielnie zainstalować kompletną instalację elektryczną w kamperze?
O: Tak, samodzielny montaż jest możliwy, jeśli posiadasz podstawową wiedzę z zakresu elektryki i masz narzędzia. Jednak z uwagi na bezpieczeństwo i specyfikę instalacji w kamperze, zaleca się zlecenie montażu specjalistycznemu serwisowi lub skorzystanie z gotowych, certyfikowanych zestawów, które są kompatybilne z meblem moduł serwisowy prawy.
P: Dlaczego warto inwestować w automatyczne systemy łączenia akumulatorów?
O: Automatyczne systemy, takie jak Victron Cyrix, zapewniają optymalne ładowanie zarówno akumulatora rozruchowego, jak i hotelowego, bez ryzyka wzajemnego rozładowywania się. Dzięki temu akumulatory są chronione, wydłuża się ich żywotność, a Ty masz pewność, że zawsze uruchomisz silnik.